DC-DC Buck直流变换的参数计算

今天来分享一个DCDC电源设计过程以及注意事项,适合新手入门使用

首先是芯片选型,主要考虑以下参数

  • 输入电压
  • 输出电压
  • 输出电流
  • 开关频率
  • 集成程度

首先是输入电压,根据芯片规定的耐压值,我们可以很轻松选择到输入电压符合我们要求的芯片(这里接举例)

输出电压上,由于DCDC原理限制,内部存在一个参考电压Vref,也就是最低输出电压,往往在0.8到1.2V之间,有些芯片还会提供0.6V或者高达3.3V的参考电压,这个参考电压与VFB电压反馈引脚接入到一个比较器中,两者决定输出决定占空比的变化趋势。对于Buck电路,输出电压范围通常在Vref~Vin之间(往往达不到Vin)

输出电流方面,建议预留20%的安全范围,防止过载。通常来说,输出电流越大,对散热要求越高,封装也就会越复杂,设计越需要谨慎。大电流输出时,在对于环境要求不高的场景下,可以考虑使用控制器+外置Mosfet方案,实现更高功率;而当集成度或EMI有要求时,可以考虑堆叠方案或者多相控制器方案

开关频率是DCDC的重要参数之一,他决定了DCDC的输出纹波,工作效率以及封装尺寸,通常在500K~3Mhz之间,举个最直观的例子,开关频率越高,电感值要求越低,同样电流下电感封装就可以做的更小;但是不要忘记频繁开关带来的Mos管开关损耗,这会导致效率下降。

集成程度这里放一幅图(待制作)

参数计算

通常来说,一个Buck芯片可能包含下面这些引脚

Vin:电压输入,部分芯片可能分为AVIN,PVIN

BST:自举升压电容

SW:高频开关引脚

FB:电压反馈引脚

EN:使能引脚

VCC:内部LDO的引出引脚

PG:PowerGood引脚,通常为开漏输出

GND

接下来分析每个引脚接法

Vin,很明显应该接输入电压,注意不要超过设定电压范围,数据手册中会有标明,在Vin和GND之间跨接输入滤波电容

BST:自举升压电容,一般串接在BST引脚和SW引脚之间一个100nf电容实现上管驱动功能,注意这颗电容耐压值要高于VIN+10V

SW:开关引脚,后接电感,部分非同步芯片需要再接一个续流二极管

电感计算公式:

$$L=\frac{(Vin-Vout)Vout}{FswKIoutVin}$$

FB:电压反馈引脚,通过两个电阻分压,使得输出Vout在预期值时,Vfb=Vref

反馈电阻满足以下条件

$$Rb=\frac{Rt}{\frac{Vout}{Vref} – 1 }$$

EN:使能引脚,具体看数据手册,部分芯片存在内部上下拉的默认状态

VCC:部分芯片会引出内置LDO的输出引脚,按照手册要求配置滤波电容

PG:需在外部上拉,当电源故障时,PG会被拉低,具体见数据手册

Layout演示

Layout优化与常见问题

  • 输入电容越近越好,但是注意不要打过孔放背面,会带来寄生电感
  • SW网络面积在保证电流通过的情况下尽可能小,条件允许情况下不要打过孔(引入德州仪器的部分小芯片,与MPS同封装方案对比)
  • 电感下面推荐铺铜,但是请保证使用的是一体成型或者屏蔽电感,其他电感不要铺铜
  • 回路下方尽可能有完整地平面,且完整地平面尽可能接近顶层,这是为了在完整地平面上产生感应电流,利用楞次定律减小对外电磁干扰
  • Vin双引脚横跨芯片,考虑相对方向放置,形成两个方向相反的输入电流回路,产生的磁场相互抵消
  • 尽可能使用封装小的电感,这会减小SW引脚面积
  • 电流控制型电源芯片,检流电阻出线时使用开尔文接法

常见芯片与引脚

TSOT-23-6

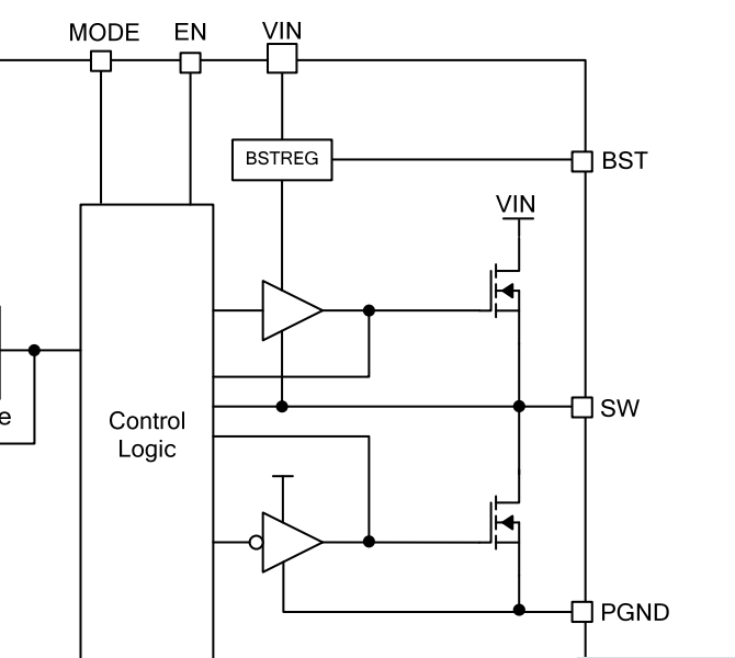
以SY8116为例,这是一颗低压(4V-18V输入),500kHz开关频率,最大3A电流输出的集成MOSFET转换芯片。

不难发现这是一颗双NMOS半桥架构的转换器,所以需要外置电容实现自举,在BS与LX引脚加100nF电容即可。

FB电压0.6,开关频率固定500Khz,电流控制,带使能引脚且无默认开启

不要浮空!!

带入得到我们需要5.3uH,额定电流4A的电感,反馈电阻比为100:22.22(上:下)

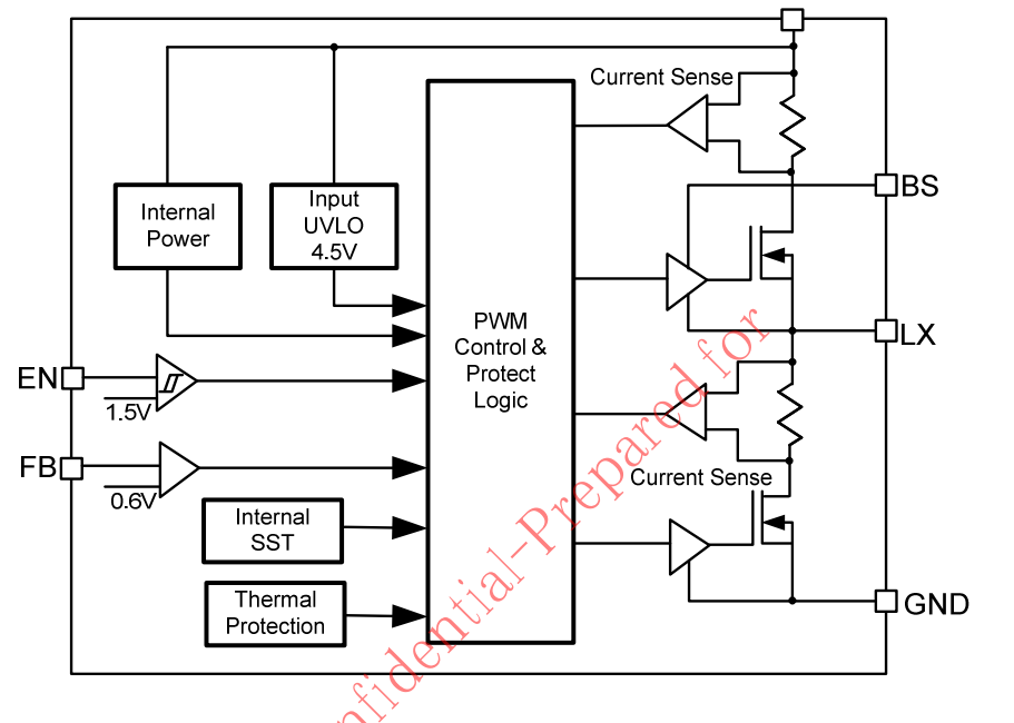
MP8759

这是一颗4.5-26V宽压,8A最大持续输出电流,10A最大瞬时输出的芯片。第一次使用这颗芯片实在RK3588上,为核心板提供4V8A的稳定供电。

芯片框图如下

虽然看上去比上面的芯片复杂了很多,但其实核心部分仍然没有变化。比如这里的功率半桥:

而这里是芯片的附加功能,如软起动,间断导通模式的实现等等。

而这里则是PG(PowerGood)的实现,包括了过欠压关断保护等等功能。防止设备在低电压大电流环境下工作产生烧损等事故。

当然,这颗芯片包含了COMP引脚,用于模拟环路补偿。不过这里不着急计算,通常芯片的DataSheet会给出常用的配置参数。比如这颗芯片就给出了下面的参数

更多型号待完善

暂无评论

发送评论 编辑评论


				
|´・ω・)ノ
ヾ(≧∇≦*)ゝ
(☆ω☆)
(╯‵□′)╯︵┴─┴
 ̄﹃ ̄
(/ω\)
∠( ᐛ 」∠)_
(๑•̀ㅁ•́ฅ)
→_→
୧(๑•̀⌄•́๑)૭
٩(ˊᗜˋ*)و
(ノ°ο°)ノ
(´இ皿இ`)
⌇●﹏●⌇
(ฅ´ω`ฅ)
(╯°A°)╯︵○○○
φ( ̄∇ ̄o)
ヾ(´・ ・`。)ノ"
( ง ᵒ̌皿ᵒ̌)ง⁼³₌₃
(ó﹏ò。)
Σ(っ °Д °;)っ
( ,,´・ω・)ノ"(´っω・`。)
╮(╯▽╰)╭
o(*////▽////*)q
>﹏<
( ๑´•ω•) "(ㆆᴗㆆ)
😂
😀
😅
😊
🙂
🙃
😌
😍
😘
😜
😝
😏
😒
🙄
😳
😡
😔
😫
😱
😭
💩
👻
🙌
🖕
👍
👫
👬
👭
🌚
🌝
🙈
💊
😶
🙏
🍦
🍉
😣
Source: github.com/k4yt3x/flowerhd
颜文字
Emoji
小恐龙
花!